重要提醒:我司没有任何APP软件,请不要给任何有关APP充值或陌生人转账。正式合作请以正规有效合同为准。

近期,亚马逊更新了一系列退货政策。为了帮助卖家朋友们更好地了解各个站点退货政策的最新要求,本篇总结了亚马逊17大站点退货政策的更新要点,建议您仔细阅读本文内容。
1、旺季退货期限延长政策
亚马逊美国、加拿大、 澳大利亚、新加坡站:
在2021年10月1日至2021年12月31日期间售出的大部分商品的退货期限将截止到2022年1月31日,这是标准退货有效期的临时延期,且此政策适用于由亚马逊物流(FBA)配送的订单和由卖家自配送(MFN/FBM)的订单。
亚马逊英国、德国、法国、意大利、 西班牙、荷兰、瑞典、波兰、墨西哥站:
在2021年11月1日至12月31日期间配送的订单可在2022年的1月31日之前退货。该政策适用于由亚马逊物流(FBA)配送的订单和由卖家自配送(MFN/FBM)的订单。
亚马逊日本站:
在2021年11月1日至2021年12月31日期间买家购买的亚马逊物流(FBA)商品延长退货期限,通常情况下买家应在30天内退回商品,现其退货期限延长至2022年1月31日。而卖家自配送(MFN/FBM)配送的商品的退货政策不会发生改变,即买家可以在30天内退回商品。
亚马逊印度、阿联酋、沙特站:
该三个站点的旺季退货期限与平时一致,无旺季退货期限延长政策。
2、亚马逊物流(FBA)及卖家自配送(MFN/FBM)退货方式政策
使用亚马逊物流(FBA)的卖家:
使用亚马逊物流(FBA)配送的订单,亚马逊会协助您处理买家退货。亚马逊会评估每件退货商品的状况进行处理:
●处于可售状况:亚马逊会将其退回您的库存。
●处于不可售状况(例如与发布状态不符、存在缺陷或已残损):亚马逊会评估造成该损坏的责任方,决定您是否可以获得赔偿。
您需要进行的操作:
● 对于归类为【处于可售状态】的商品,您无需进行任何操作,商品会退回至您的库存进行正常销售;
● 对于归类为【处于不可售状态】的商品,如【存在缺陷】或【买家损坏】的商品,您需要在退货商品抵达亚马逊运营中心后的 30 天内提交移除订单。您也可以设置亚马逊自动退还或弃置您的不可售库存;
● 若退货商品内置有非易失性存储器(例如数码相机)并且有使用过的证据,亚马逊会将其标记为“不可售”。如果此类商品被退回,您必须清除设备内存。
使用卖家自配送(MFN/FBM)的卖家:
先前,亚马逊更新了卖家自配送退货方式政策:当您在销售时,一旦发生卖家自配送(MFN/FBM)订单的国际退货情况,您需要选择以下三种退货方式之一进行处理:
● 退款不退货
● 退货至目的国国内
● 退货至中国境内
您需要进行的操作:
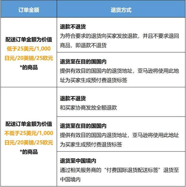
亚马逊美国、日本、英国、德国、法国、意大利、西班牙站:
您可以参照下表选择您的退货方式

*该金额含消费税但不含运费。
除上述站点外的其他10大站点:
建议您在上述3种退货方式中选择适合自己的方式。但请注意,无论您选择哪种处理订单商品退货方式,请遵守亚马逊退货政策。
您可以复制粘贴下方链接至浏览器,查看更多亚马逊退货政策信息:https://sellercentral.amazon.com/gp/help/help.html?itemID=69126
3、其他退货政策更新
时尚品类商品免费退货政策
免费退货被认为是时尚品类商品的销售标准,在此之前,亚马逊已经为时尚品类商品的亚马逊物流(FBA)配送订单提供免费退货服务。现在,在亚马逊英国、意大利和美国站,使用 卖家自配送(MFN/FBM)方式销售时尚品类商品时(即“服装”“鞋靴”“珠宝首饰”或“钟表”),卖家也需要为买家提供免费退货服务,即您需要为买家支付退货运费。您可以参照下表了解各站点具体生效时间:

卖家自配送(MFN/FBM)商品 可选择免费退货
为提升卖家自配送商品的购物体验并帮助提升您的销售额,从2021年10月28日开始,您可以在亚马逊美国站为商品提供免费退货。对于所有注册了免费退货服务的商品,买家在其商品详情页面和在线退货处理中心都会看到一个免费退货标记。
您可以为整个账户注册免费退货服务,也可以上传选定的 SKU 列表为特定商品提供免费退货,为所有选品提供免费退货。
一旦提供免费退货服务,您需要注意:
● 无论买家出于何种原因退货,您都将无法从因政策原因退货的商品的退款中扣除退货运费。
● 如果未提供预付费退货标签,且买家已将退货商品发回,则您需要向买家退还退货运费。
有关该政策的具体内容,请复制以下链接到浏览器中打开:https://sellercentral.amazon.com/gp/help/G8EKQAPUCQA9RAP8
卖家自配送(MFN/FBM) 订单退货运费计算标准变更
自2021年11月1日起,亚马逊美国站的自配送订单退货运费计算将基于承运人在向买家配送商品时测量的包裹尺寸和重量,而不是商品页面上的重量和尺寸。
这可能会导致:
● 购买退货标签的价格发生变化,价格变动将使卖家支付的价格更接近退货货件的实际价格。
● 若包裹超过预付费退货标签允许的最大重量和/或尺寸,则该商品可能不再符合预付费退货标签的资格。